
Ubicación: Ensenada, BC.
Cultivo: Plántula de Pepino Persa.
Área: 2 túneles de 9.6m por 50m largo. 960m2. Plástico Sencillo. 4 mesas de 50m largo.
Objetivo: Producir plántula y cultivo SANO.
Eliminar brote de enfermedades y hongo por exceso de humedad y temperatura.
VENTILACIÓN EN VERANO:
Decremento de temperatura : 8°C con recirculación de aire y extracción.
Decremento de humedad relativa: disminución de 40% con recirculación de aire y extracción.
Vista general del semillero
Selección de equipo:
El propietario y el equipo técnico buscaban un sistema de ventilación para eliminar la formación de hongo en la plántula de pepino persa por el exceso de humedad. Un sistema que ofreciera una disminución de 8 a 10 grados Celsius y disminución de humedad relativa de un 40% en un invernadero de plántula de 960m2.
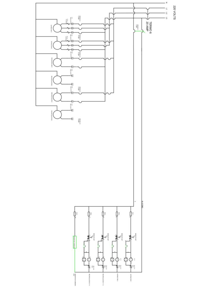
Equipo seleccionado: 4 Recirculadores LB WHITE de 20in de hélice; 7,300m3/hr de flujo de aire, 220V. y 2 Extractores de 36 in de una capacidad de 17,930 m3/hr de flujo de aire, 220V.
Criterio de selección: capacidad en extractores y recirculadores, voltaje, facilidad de operación, eficiencia, bajo mantenimiento, asistencia técnica y de refacciones 360 días.
Costo de equipo L.A.B. Ensenada, BC.: 3.8 usd/m2.
Tiempo de instalación: 2 semanas.



Instalación de 2 Extractores de 17,900 m3/hr y 4 Recirculadores de aire de 7,300m3/hr LB WHITE, red eléctrica, termostato de control de temperatura y humedad, y tablero de energía.


Equipos de Ventilación y Extracción en invernadero semillero de 960m2 para asegurar la disminución de temperatura y disminución de la humedad relativa en Verano.



Distribución de equipos de Ventilación y Extracción en invernadero semillero de 960m2 para asegurar la disminución de temperatura y disminución de la humedad relativa en Verano.
Resumen
1. Resultado muy favorable de instalación de ventilación en invernadero de plántula.
2.- Se controló la humedad excesiva y temperatura en el invernadero de plántula.
3.- Comentario el productor: “Se dejo de contaminar la planta”.
